不论国内外,14岁的花儿与少年通常还在上初中。在这个年纪,学生们通常会学习基础的学术课程,如数学、科学、英语等;体育课可能会开展球类运动、游泳等。然而,有些前瞻的家长和优秀的学生也会在课外活动中发展自己的兴趣和技能,比如学习滑翔伞---成为骄傲的飞行员。滑翔伞是一种空中运动,运动员如同拥有一双翅膀可以在空中自由翱翔。对于一个10-16岁的学生来说,学习滑翔伞需要家长的支持和同意。此外还需要参加专业的培训课程,以便在安全的环境下学习和实践飞行技能。
在学习过程中,分阶段的了解、熟悉、进而掌握滑翔伞的基本知识。如:飞行原理、气象条件、飞行器材等。此外,还需要学习如何在不同的风向和风速下控伞,以及如何在紧急情况下采取正确的应对措施。
飞行航空专业理论测试

模拟器课程:实操与测试
随着技能的提高,学员可以逐渐尝试独立飞行,最终成为一名合格的滑翔伞飞行员。在这个过程中,不仅可以锻炼身体,还可以培养自己的追逐目标的坚毅力、抗挫折力、判断力、决策能力和团队协作能力。长航培训CASA的优秀飞行学员--14岁的中华少年:仙桃(网名),在年幼的时候就曾体验过滑翔伞飞行,目前在美国就读9年级。在父母的积极安利下,利用暑假回国来到长沙,参加长航CASA的滑翔伞课程。

飞行技能训练:地面控伞
7月的骄阳如流火,气温接近40度。仅户外不动就已经汗流浃背了。初始时,还要面对前所未有的挑战--把24平方的伞立起来,实属不易。

飞行技能训练:逗伞上坡与掠地飞行
通过科学的阶梯性训练增加了目标感与韧性,提高了抗挫折能力(从最开始的“教练太难了,容我再休息10分钟吧!”到“我可以的,能不能让我多飞2次后,再去吃饭?”)、判断力(外界环境与内在技能的匹配)与决断能力(终止线该不该起飞?)、团队精神(帮助同伴拍视频、一起拆装整理飞行装备)等、更能体谅父母的用心良苦。

飞训前后:脂肪/内脏指数微减,肌肉量增加了2.1kg
检查装备、起伞、蒙眼逗伞、大风移动、逗伞上坡、压腰飞出。逐步成长,强壮其体格,坚韧其精神。
A级飞行训练只是一个开始,仙桃的目标是:持续学习,带着梦想与翅膀旅飞全球。

夕阳下的腾飞

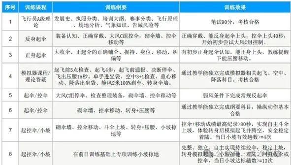
飞行技能训练科目考评表
总之,对于一个14岁的花样少年来说,学习滑翔伞并成为飞行员是一项具有挑战性的任务。然而,在家长和CASA教练团队的支持下,通过努力学习和实践,这个目标是完全可以实现的。同时通过考核取得飞行执照,也增强了其自信心和未来直面更多生活挑战的勇气;如何在看似不可能的困难面前保持冷静、果断地做出决策。因此,对于那些热爱生活和挑战自我的未来新生代来说,和长航CASA一起学习滑翔伞无疑是一个值得尝试的选择。